非凡国际

logo2

新闻动态

首页 >  澳诺(中国) >  新闻动态

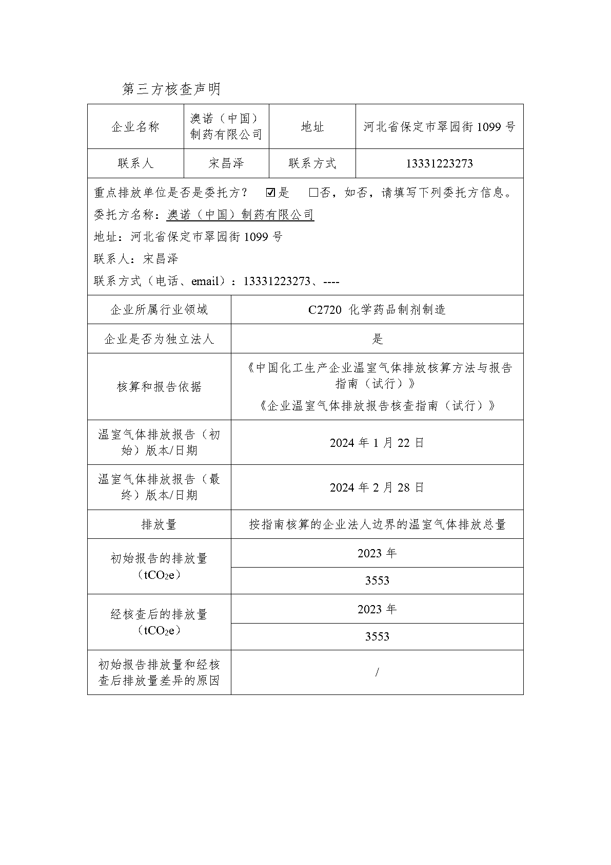
澳诺(中国)造药有限公司 2023年度温室气体排放核查汇报

发稿功夫: 2024-05-07 【 字体:


 

互联网药品信息服务资格证书 (粤)—非经营性—2021—0179
返回到首页 回到顶部
【网站地图】