·Ç·²¹ú¼Ê
CR Home »ªÈóÍøÈº
·±ów°æ
Ê×Ò³
È«¾°½éÉÜ
¹«Ë¾¸Å¿ö
ÆóÒµÎÄ»¯
ÊÓÆµ×¨Çø
ÁªÏµ·Ç·²¹ú¼Ê
ÐÂÎÅ×ÊѶ
¹«Ë¾ÐÂÎÅ
֪ͨ²¼¸æ
ýÌå´«Õæ
¹«Ë¾´óʼÇ
רÌâרÀ¸
Ͷ×ÊÕß¹ØÏµ
¹«Ë¾ÖÎÀí
¹«Ë¾ÖÎÀí²ã
¹ÉƱÐÅÏ¢
һʱ²¼¸æ
¶¨ÆÚ»ã±¨
Ͷ×ÊÕß·þÎñ
Èý¾ÅÍøÈº
»ªÈóÀÏÍ©¾ý
·Ç·²¹ú¼Ê(±±¾©)
·Ç·²¹ú¼Ê(Ôæ×¯)
·Ç·²¹ú¼Ê(Äϲý)
·Ç·²¹ú¼Ê(»ÆÊ¯)
·Ç·²¹ú¼Ê(³»ÖÝ)
»ªÈó˳·å
»ªÈó±¾ÏªÈýÒ©
»ªÈóÌìºÍ
Èý¾Å½ð¸´¿µ
¾ÅÐÇÓ¡Ë¢
´ó½¡È«ÊÂÒµ²¿
×¨ÒµÆ·ÅÆÊÂÒµ²¿
¹úÒ©ÊÂÒµ²¿
´´ÐÂÒµÎñÊÂÒµ²¿
´¦·½Ò©ÊÂÒµ²¿
²úÒµÁ´×¨°à
·Ç·²¹ú¼Êҽó
ÖÐÒ©´´ÐÂÖÐÐÄ
²úÆ·Óë·þÎñ
ÒµÎñÁìÓò
²úƷչʾ
¿Í»§·þÎñ
²»Á¼·´Ó³
Éç»áÔðÈÎ
ÔðÈÎÀíÏë
ÔðÈλ㱨
ÔðÈλ
ÔðÈÎÈÙÓþ
EHSרÌâ
ESG×¨Çø
ÈËÁ¦×ÊÔ´
È˲ÅÕÐÆ¸
È˲ÅÑ¡ÓÃ
·ç²Éչʾ
ÐÅÏ¢¹«¿ª
¹«Ë¾ÖÎÀí
·¢Õ¹³É¾Í
ÈËʸĹÛ
ÕÆ¹ÜÈËн³ê
Ñô¹âÐûÑÔ
óÒ×ÐÐΪ¹æ·¶
ÁªÏµ·Ç·²¹ú¼Ê
ÍøÕ¾µØÍ¼
ÒþÖÔÌõ¿î
ÃâÔðÉêÃ÷
»ªÈó±¾ÏªÈýÒ©
·Ç·²¹ú¼Ê¼ò½é
ÐÂÎŶ¯Ì¬
²úÆ·½éÉÜ
×ÊÖÊÈÙÓþ
ÒµÎñ½ÓÇ¢
ÐÂÎŶ¯Ì¬
Ê×Ò³
>
»ªÈó±¾ÏªÈýÒ©
>
ÐÂÎŶ¯Ì¬
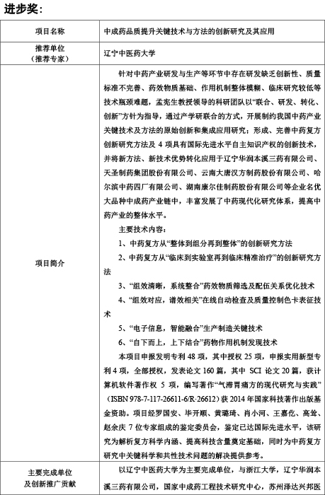
ÁÉÄþÖÐÒ½Ò©´óѧÄâÍÆ¼öµÄ½ÌÓý²¿2018Äê¶È¸ßµµÑ§Ð£¿ÆÑ§×êÑÐÓÅÁ¼³É¾Í½±£¨¿ÆÑ§¼¼Êõ£©ÏîÄ¿¹«Ê¾
·¢¸å¹¦·ò£º 2018-07-05
ÆðÔ´£º¹ú¶ÈÖгÉÒ©¹¤³Ì¼¼Êõ×êÑÐÖÐÐÄ
¡¾ ×ÖÌ壺
´ó
ÖÐ
Ó×
¡¿
ÁªÏµ·½Ê½
¡¡|¡¡
ÍøÕ¾µØÍ¼
¡¡|¡¡
ÃâÔðÉêÃ÷
¡¡|¡¡
ÒþÖÔÌõ¿î
»¥ÁªÍøÒ©Æ·ÐÅÏ¢·þÎñ×ʸñÖ¤Êé £¨ÔÁ£©¡ª·Ç¾ÓªÐÔ¡ª2021¡ª0179
Copyright ? ·Ç·²¹ú¼Ê¡¡ ÔÁICP±¸11086523ºÅ¡¡ ¼¼ÊõÖ§³Ö£º·Ç·²¹ú¼ÊÖÇÄÜÓëÊý×Ö»¯ÖÐÐÄ
·µ»Øµ½Ê×Ò³
»Øµ½¶¥²¿
¡¾ÍøÕ¾µØÍ¼¡¿