非凡国际
CR Home 华润网群
繁體版
首页
全景介绍
公司概况
企业文化
视频专区
联系非凡国际
新闻资讯
公司新闻
通知布告
媒体传真
公司大事记
专题专栏
投资者关系
公司治理
公司治理层
股票信息
一时布告
定期汇报
投资者服务
三九网群
华润老桐君
非凡国际(北京)
非凡国际(枣庄)
非凡国际(南昌)
非凡国际(黄石)
非凡国际(郴州)
华润顺峰
华润本溪三药
华润天和
三九金复康
九星印刷
大健全事业部
专业品牌事业部
国药事业部
创新业务事业部
处方药事业部
产业链专班
非凡国际医贸
中药创新中心
产品与服务
业务领域
产品展示
客户服务
不良反映
社会责任
责任理想
责任汇报
责任活动
责任荣誉
EHS专题
ESG专区
人力资源
人才招聘
人才选用
风采展示
信息公开
公司治理
发展成就
人事改观
掌管人薪酬
阳光宣言
贸易行为规范
联系非凡国际
网站地图
隐衷条款
免责申明
三九金复康
非凡国际简介
新闻动态
产品介绍
资质荣誉
业务接洽
产品介绍
首页
>
三九金复康
>
产品介绍
强力枇杷露产品说明书
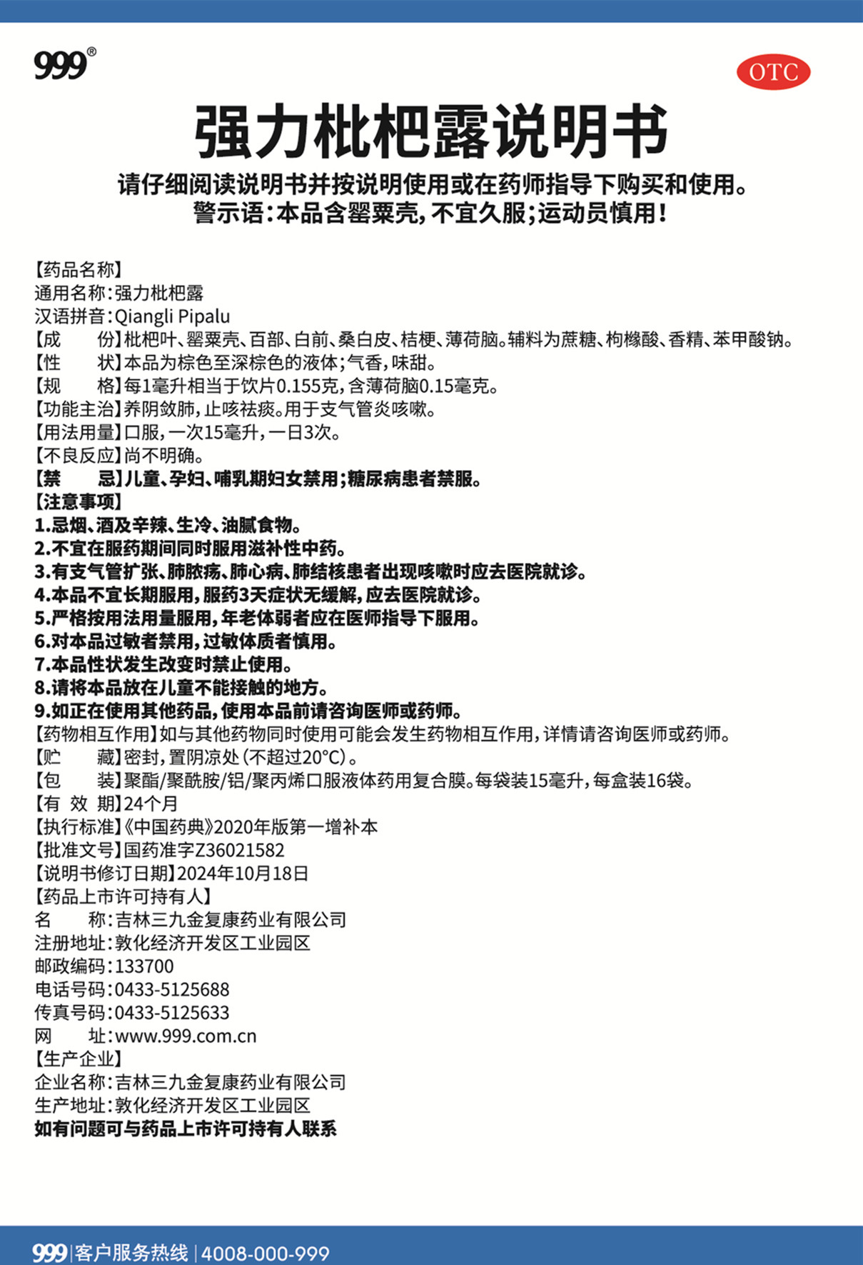
强力枇杷露说明书 请仔细阅读说明书并按注明使用或在药师领导下采办和使用。 警示语:本品含罂粟壳,不宜久服;活带头慎用! 【药品名称】 通用名称:强力枇杷露 汉语拼音:Qiangli Pipalu
null
强枇说明书_副本
以上说明书为国度药品监督治理局核准的最新版本。
返 回
联系方式
|
网站地图
|
免责申明
|
隐衷条款
互联网药品信息服务资格证书 (粤)—非经营性—2021—0179
Copyright ? 非凡国际 粤ICP备11086523号 技术支持:非凡国际智能与数字化中心
返回到首页
回到顶部
【网站地图】